我が家のトイレが新しくなった。
これまでは、どこぞのメーカーかもわからないものが鎮座していたのだが、ニューカマーは天下のINAXだ。
とは云っても、こちらで指定したのではなく、賃貸住宅なので、家主指定モノだ。
新調した理由は、また奥様がやらかしてしまったのだ・・・・
これから、お盆休みWEEKが始まろうかというとき、それは突然に。
夜中の1時頃だったろうか、突然寝室に入ってきて「ちょっと来て」ときた。
こちらも寝付き鼻だったので、ハッキリしない頭で言われた場所まで来てみると、そこは大洪水。
タンクの底からは大量の水、上からはそれを補うかのようにずっと水が注がれている。
徐々に覚めていく頭がフル回転。
何もできなくてオロオロしている奥様を遠ざけて、まずはトイレの床に多量の雑巾を投げ込み、元栓止めて、
トイレを流してタンクを空にして、といった作業をこなしていった。
1階で良かった。
真夜中に上階から水漏れなんて洒落にならない。
そんなことを考えながら、溢れた水と戦いながら、その日は疲れて就寝。
明朝さっそく管理センターに事情を話し翌日早速業者が下調べに来ることになったが、そこで告げられたのは・・・・
「工事はお盆休みがありますから18日以降になります」だった。
えっ!!2週間近く先ですか〜〜!!
地獄はここから、タンクは使えないので、洗面所からのバケツリレー。
小はともかく大の方は、一杯ではどうにもならない。
廊下はバケツリレーで水びたし、その都度雑巾がけ。
ウォシュレットも使えないから、大の後は浴槽でシャワーしないと気持ち悪い。
「おしりだって洗いたい」が体に染み付いている。
もうどこかに逃避行しようと相談もしてみたが、時期が悪い。
逃避行先が決まらない。
そうこうして、19日、ちょうど2週間。
交換工事となった。
2時間ほどで作業は完了し、代金である一部負担を支払って終了。
負担金が発生したのは、実は奥様がタンクに手をついた際に水漏れが始まったためこちらの責任とみなされてしまったから。
タンクに手をついたぐらいで、そう簡単に水漏れするようなヒビは入らんだろうに。
80%は経年劣化か、もしくはヒビは入っていて奥様がトドメを刺したんだろう。
でも、それを云っても仕方がない。
幸い、奥様には打ち身も怪我も無かったのだから、それで良しとしよう。
■ 6J2P SRPP(上段中華)
あれから数日、毎日、夕食後から就寝までの間、音楽を流し続けた。
中華管も新品だったため、時間が経過すると同じようにキラキラ音が目立ち始めた。
ついでに、音も良くなれば良いんだけど、そこはお里が知れてるから・・・
それなら、上下同じ球が気持ちが良い。
上下ともSVETRANA管 にしてみると。
やはり、キラキラに埋もれて楽器の音がしない。
ならば、上下どちらも 聴き慣れている Oktyabr管にして、いろいろ考えてみる。
バイアスを深くしてみるか?
でも、既に1.8V 付近にはなっているし。
それでは、電流をもっと流してみるか?
現在0.8mAほど。
これを倍にしたらどうなるだろう。
倍ほどの電流を流してみよう。
現状の定数に、更に抵抗をパラって調整。
バイアスは1.3Vほどに減少したが、これが凶と出るか吉と出るか。

火を入れて30分ほど放置後、なかなかイイ。
キラキラ感はあるが、変更前ほどではない。
中域がちょっと薄いのは変わらず。
艶なく素っ気なさも変わらず。
上下ともSVETRANA管 にしてみると。
ビックリ!!キラキラ度が増し増し〜〜〜。
う〜〜〜〜ん、ここまで、キャラクタが変わるものなのか〜〜〜〜
Oktyabr管 に戻し、入力コンデンサを交換してみる。
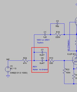
MKPは特徴としては高域成分が多くなる傾向があるので、特性が平坦と言われているポリ系に変更。
高域が甘い印象だったので、率先して使用はしていない。
でも、テニスのガットはポリ一択。

これまでOktyabrと一緒に使って気に入って使っている、Russian CAP。
これはPET系。

ついでに、安もののマイラーも試してみる。
多分これは、ポリエステル。
0.47uFをパラって使う。

そして、<NTK>日通工 の古いもの。
これは、PETP?(fromネット情報)

Russian CAP は、響きが付加されて、良くも悪くもイイ感じに鳴ってくれる。
高域のキラキラは若干残っているが、刺さるような感じはない。
マイラーは、これも結構イイ。
高域のキラキラは抑えられていて、これはこれでアリ。
響きは付加されない。優等生的な色の付かないコンデンサ。
<NTK>日通工・・・・
同メーカーの1.5uF/650V のMKPもそうだけど、高域と低域が極端に出なくなる。
ベールも掛かった感じでおとなしくなる。
音楽的に総合して、Russian CAP に軍配。
電流増 + Oktyabr管 + Russian CAP でなんとか楽器が判別できるような音になった。
6N24PのSRPP と比べるとどうしても中域の張り出しや響き、艶などまだまだ残念なところは多いが。
一方、低音の量感は、6N24P-SRPP よりあるので、POPSなんかは楽しく聴けるのではないかと思う。
ジャンルはともあれ、スピーカーに依存するところも大きいので、マッチすればなかなかおもしろい。
気になるヘッドホンでも、同様の傾向。
ただ、ヘッドホンのほうがよりシビアにその差が分かってしまう。
これもまた、ヘッドホン次第。
6J2Pの新しい発見があり、楽しい実験となった。
お次は、6N1P−SRPPでもやってみようか。
難聴製造器 からの汚名を返上した球だが、SRPPでさらなる変化を遂げるのか!!
