だいぶ、冬らしくなってきて流石に朝晩の冷え込みがきつくなってきた。
奥様は寒暖差にやられたらしく、アレルギー症状でティッシュが幾つあっても足らないくらいだ。
アレグラで治まったところをみると、寒暖差アレルギーじゃなく、ほんとに何かのアレルギーだったのかもしれない。
自分はというと、今の所、なんとも無い。
怖いのは、これからのインフルエンザだ。
!!ワクチン打たなきゃ。
猛威を奮っているようだからね。
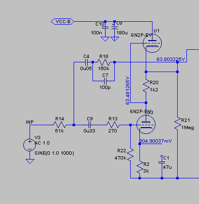
■ 6N2P SRPP
以前試した6N2Pが思いのほか良い音がしたので、それを確認する。
やっぱり汎用(?)なピン配列のものは作っておいて損はない。
在庫の6N23Pをはじめ12BH7などにも幅広く対応できる。
6N2Pといえば、12AX7 と同等規格品。
確かに、μが100で、ヘッドホンアンプでの利用では使いずらそう。
いろいろ悩んでいても始まらないので、LTSpiceで6N24Pでの回路の球を置き換え、THDの値が低くなるように定数値を変更してみる。

入力1Vでは、入力過多になるので、51Kと15Kで分圧する。
この構成で、Total Harmonic Distortion: 0.034920%(0.034917%)
十分な数値だろう。
一旦この回路で基板を作成して音を聞いてみよう。

いそいそと接続。
イヤホンを差し込んで、ノイズチェ〜〜〜ク!
なにこれ!?
ボリュームを絞っていてもノイズまみれ。
配線が浮いていないか確認するも、問題無さそう。
コネクタ部分もしっかりつながっているようだ。
・・・・・・・
・・・・・・
・・・・・
・・・・
・・・
・・
・
ひさしぶりの長考
ひとまず気を取り直して、大きな問題は無いようなので、ヘッドホンで音を聴いてみる。
高域の張り出しがこの球の特徴らしい。
メリハリがあって解像度も申し分ない。
ただ、高域が強く、全体のバランスが悪いようだ。
これは、スピーカーで聴くとより顕著に現れる。
高域が強いため、元気がよく解像度も高く聴こえているに過ぎない可能性もある。
楽器の響きが良く聞こえるのもそのせいかもしれない。
ただ、このままではノイズまみれだし、それを解決しつつ音のバランスをなんとかできれば。
1)定数の問題
2)回路の問題
3)球の問題
球は、同メーカーしか手持ちがないので、他の6N2Pに差し替えてもヤッパリ変わらず。
なので、上下段のカソード抵抗を変更していろんな値で視聴。
ノイズが減る兆しはない。音の傾向もあまり変わらず。
ついでに、入力コンデンサや抵抗値を変えてみたりしたが、効果なし。
ここはもう、ゲインを下げるしか無いと考え、NFBをつけることにした。
全体的に定数は見直し。

(※ この時点では、C7は5P)
目論見は当たり、ノイズは大幅に少なくなった。球自身のノイズだったようだ。
イヤホンでも、かすかに聞こえる程度までゲインを抑え込めた。
出力バッファに、2〜2.5Vrms ほどで渡せれば良いのでゲインの方も2〜2.5ほどで十分。
しかし、音の傾向は変わらず、高域優位だ。
あまり、F特をいじりたくないのだが、高域を抑えるフィルターを入れ込むのもありかもしれない。
一番かんたんな方法は、R18(150K)に、100Pほどを抱かせればいい。
高域の特性は、かなりい悪くなるが、これがどう出るか。

降下の効果があったらしく(ププッ!
洒落ではなく、高域の出しゃばりが治まり、イイ感じのバランスになっている。
もう一息!ってところではあるが、これ以上高域の特性を犠牲にできない感じもある。
惜しまれるは、ヘッドホンで聴いていると、空気感がなくなったように感じるのだ。
47Pでも試してみたが、コレでは抑えが効いていない。
超高域を犠牲にせずに済む方法は・・・・・
バンドパス・・・・・
さてさて、このあとどう料理していこうか。
6N24Pは、NFBを掛けなくてもノイズは全く気にならなくらいほどで、音のバランスも取れていて、全く手のかからない子だったので、6N2Pが少々面倒くさい。
いい素材じゃなければ、この時点で諦めてモードに入っていただろう。
